Flüssiggas

 

Als Flüssiggas werden niedrig siedende Kohlenwasserstoffe wie Propan oder Butan, artverwandte Stoffe und Stoffgemische aus diesen bezeichnet.

Hilfreiche Berechnungen für Flüssiggas-Einsätze sind auf der Seite Flüssiggasberechnungen zu finden.

Maßnahmen

besondere Gefahren

1 kg Flüssiggas entspricht der Sprengkraft von 500 Gramm TNT

Aus 1 kg Flüssiggas werden ca. 2 Liter flüssiges Flüssiggas.
Aus 2 Litern flüssigem Flüssiggas werden ca. 500 Liter gasförmiges Flüssiggas.
Aus 500 Litern gasförmigem Flüssiggas werden 30.000 Liter zündfähiges Gas-Luft-Gemisch.

Anfahrt / beim Eintreffen

Gasaustritt ohne Brand

Sonderfall: gewolltes Verdampfen flüssiger Lachen

Bei Ansammlung der ausgetretenen Flüssigphase in einem gefährlichen Bereich kann das Verdampfen mit den folgenden Maßnahmen beschleunigt werden. Dabei ist zusätzlich zu den oben genannten Punkten zu beachten:

Sonderfall: Schadensstelle in Gebäuden

brennend austretendes Flüssiggas

Folgende Maßnahmen nur durchführen wenn keine unmittelbare Verpuffungsgefahr besteht!

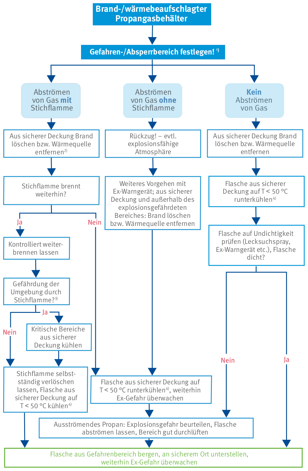
Vorgehen bei Brand-/wärmebeaufschlagten ortsbeweglichen Flüssiggasbehältern

Das folgende Fließschema gilt nur für ortsbewegliche Flüssiggasbehälter (Gasflaschen). Es gilt nicht für Fahrzeugtanks, ortsfeste Speichertanks, Tankfahrzeuge, etc.

Flussdiagramm Vorgehen bei Brand-/wärmebeaufschlagten Flüssiggasbehältern

1) Bei Freifeldversuchen wurden durch die Bundesanstalt für Materialforschung und –prüfung (BAM) Fragment-Flugweiten von über 260 m festgestellt, der Gefahren-/Absperrbereich (in Anlehnung an die FwDV 500) muss lageabhängig erfolgen.
2) Stichflamme möglichst weiterbrennen lassen
3) z.B. bei Beflammung weiterer Gasflaschen in der Umgebung
4) Beim Transport einer heißen Propangasflasche kann es zum Nachverdampfen von flüssigem Propan und damit zu einem Behälterzerknall kommen.

Fließschema entnommen aus DGUV Information 205-030: „Umgang mit ortsbeweglichen Flüssiggasflaschen im Brandeinsatz“, Deutsche Gesetzliche Unfallversicherung e.V., Berlin 2018

Brand in der Umgebung eines Flüssiggastanks

weitere Hinweise

Eigenschaften

Hinweise zu Behältern

Sicherheitsabstände und Kühlwasserbedarf

Art des
Behälters
Volumen
in m³
max.
Lager-
masse
in kg
Abstand für
Einsatzkräfte
unter Wärme-
schutzkleidung

Gefahren-
bereich
in m

Absperr-
bereich
in m

Kühl-
wasser-
bedarf
in l/min
Sicher-
heits-
ventil?
Druckgas-
flaschen
< 0,08 33 25 lageabhängig 15 teilweise6
Gasbetr. KFZ 0,1 40 25 100 200 15 Ja
priv. Versor-
gungsanlage /
Kompaktanlage
2,7 - 6,4 1.200 -
2.900
1007 200 400 180 Ja
Einzel-LKW
5t Ladegewicht
6 - 11 2.500 -
5.000
100* 200 400 1.200 Nein
LKW + Anhänger
und Sattelzug
20 - 36 9.000 -
16.000
200* 400 800
Eisenbahn-
Kesselwagen
62 - 120 26.000 -
55.000
300* 600 1.200 2.500 Nein
Speicher-
anlagen und
Binnenschiffe
bis 250 bis 100.000 min. 300* min. 600 1.500 2.000 -
150.000
Nein
bis 1.000 bis 430.000 min. 300* min. 600 2.000
über 1.000 über 430.000 500* min. 800 2.500

6 Deutsche Gasflaschen haben i.d.R. ein Sicherheitsventil. Gaskartuschen, Treibgasflaschen (z.B. für Gabelstapler) und ausländische Flüssiggasflaschen haben meist kein Sicherheitsventil. Sicherheitsventile haben, je nach Auslegung des Druckbehälters, nach DIN 13953 einen Nennansprechdruck zwischen 21 und 35 bar.

* Abstand muss zum Aufstellen von Wasserwerfern ggf. unterschritten werden.
Die Unterschreitung der Sicherheitsabstände ist möglich wenn eine geeignete Deckung vorhanden ist.

nach: Informationsschrift „Gefahren und Gefahrenabwehr bei Lagerung und Transport von Flüssiggas” des Innenministers Nordrhein-Westfalen, „Ereignisorientierter Einsatzplan für Flüssiggasunfälle und Brände” v. H.-E. Dolle, Brandschutz 10/87

Stoffdaten

Identifikation Propan Butan Normgemisch
Alternative Namen R 290, n-Propan R 600, n-Butan LPG, Liquefied Petroleum Gas
CAS-Nr. 74-98-6 106-97-8
Gefahrgutbezeichnung Propan Butan Kohlenwasserstoffgas, Gemisch, Verflüssigt, n.a.g.
Nummer zur Kennzeichnung der Gefahr Gefahrentafel Propan Gefahrentafel Butan Gefahrentafel Normgemisch
UN-Nr.
Gefahrzettel Entzündbares Gas
ADR-Klasse ADR-Klasse 2: gasförmige Stoffe
Verpackungsgruppe keine
Gasflaschenkennzeichnung Druckbehälter bis 6,2 kg haben keine einheitliche Farbgebung.
Druckbehälter mit 5, 11 und 33 kg sind orange, rot oder grau. Graue und rote Behälter müssen einen orangen Ring besitzen. Campinggas-Behälter können auch blau sein.
Ortsfeste Behälter bis 3 Tonnen Fassungsvermögen sind weiß oder hellgrün.
Eisenbahn-Kesselwagen haben mittig ein umlaufendes orangenes Band.
Binnenschiff sind mit einem blauen Kegel / blaues Licht gekennzeichnet.
ERICard 2-45 2-45 2-45
Hommel-Merkblatt-Nr. 164 46 1102, 1103, 1071, 1072, 1095ff
Summenformel C3H8 C4H10 C4H10 / C3H8
molare Masse 44,10 g/mol 58,12 g/mol
Charakterisierung Propan Butan Normgemisch
Aggregatszustand gasförmig
Farbe farblos (als Gas und Flüssigkeit)
Geruch in natürlicher Form nahezu keiner, wird aber mit Odorierungsmittel versetzt
Brennbarkeit Extrem entzündbares Gas. Bildet mit Luft explosive Gemische.
Verhalten an Luft schwerer als Luft
physikalisch-chemische
Eigenschaften
Propan Butan Normgemisch
Schmelzpunkt -187,7 °C -138,3 °C
Siedepunkt -42,1 °C -0,5 °C
Dichte (gasförmig)
bei 0 °C und 1013 mbar
2,01 kg/m³ 2,71 kg/m³
Dichte (flüssig)
am Siedepunkt
0,58 kg/l 0,60 kg/l
Dampfdruck 8,3 bar (20°C)
10,8 bar (30°C)
17,1 bar (50°C)
2,1 bar (20°C)
2,8 bar (30°C)
4,9 bar (50°C)
Flammpunkt -104 °C -60 °C
Zündtemperatur 450 °C 365 °C
Temperaturklasse T1 T2 T2
Explosionsgruppe II A
Explosionsgrenzen UEG: 1,7 Vol.-%
OEG: 10,8 Vol.-%
UEG: 1,4 Vol.-%
OEG: 9,4 Vol.-%
Relative Gasdichte (zu Luft) 1,55 2,11
Wasserlöslichkeit 75 mg/l bei 20 °C 61 mg/l bei 20 °C
Wassergefährdungsklasse nicht wassergefährdender Stoff
Explosionsgefahr bei Reaktion mit Chlordioxid Oxidationsmitteln (Sauerstoff), Nickelcarbonyl
gefährliche Reaktion mit Bariumperoxid
Maßnahmen bei Bränden Propan Butan Normgemisch
Brandklasse Brandklasse C
geeignete Löschmittel Wasser-Sprühstrahl, Schaum, Pulver, Kohlenstoffdioxid
ungeeignete Löschmittel Wasser-Vollstrahl
Grenzwerte Propan Butan Normgemisch
ETW-Wert nicht definiert
AGW-Wert 1000 ppm (0,1 Vol.-%)
Geruchsschwelle 1,6 Vol.-% 0,27 Vol.-%
GHS-Einstufung und Kennzeichnung
GHS-Piktogramm(e) Entzündbare Gase Gase unter Druck
GHS-Signalwort Gefahr
GHS-Gefahrenhinweise (H-Sätze) H220: Extrem entzündbares Gas.
H280: Enthält Gas unter Druck; kann bei Erwärmung explodieren.
GHS-Sicherheitshinweise (P-Sätze) P210: Von Hitze, heißen Oberflächen, Funken, offenen Flammen und anderen Zündquellen fernhalten. Nicht rauchen.
P377: Brand von ausströmendem Gas: Nicht löschen, bis Undichtigkeit gefahrlos beseitigt werden kann.
P381: Alle Zündquellen entfernen, wenn gefahrlos möglich.
P403: An einem gut belüfteten Ort aufbewahren.
Einstufung nach Stoffrichtlinie (R- und S-Sätze)
Piktogramm F+ Hochentzündlich F+ Hochentzündlich
Risiko-Sätze (R-Sätze) R12 Hochentzündlich
Sicherheitssätze (S-Sätze) S 2 Darf nicht in die Hände von Kindern gelangen.
S 9 Behälter an einem gut gelüfteten Ort aufbewahren.
S 16 Von Zündquellen fernhalten – Nicht rauchen.
Warnzeichen
Warnung vor Gasflaschen Warnung vor Gasflaschen
Warnung vor explosionsfähiger Atmosphäre Warnung vor explosionsfähiger Atmosphäre

Lizenzhinweis: Die Daten aus dem Bereich „Stoffdaten“ stammen zu großen Teilen aus der GESTIS-Stoffdatenbank und dürfen daher ausschließlich für nichtkommerzielle Zwecke des Arbeitssschutzes verwendet werden.

Kontaktdaten/Ansprechpartner

Flüssiggas-Sicherheitsdienst (FSD)

069/75909-153 (ständig besetzt!)

Der Flüssiggas-Sicherheitsdienst gibt Hilfestellung bei Betriebsstörungen und Unfällen. Er bietet ähnlich wie TUIS ein dreistufiges Hilfesystem an:

  1. Telefonische Fernberatung
  2. Beratung vor Ort
  3. Aktive technische Hilfe vor Ort

Quellenangabe